previous

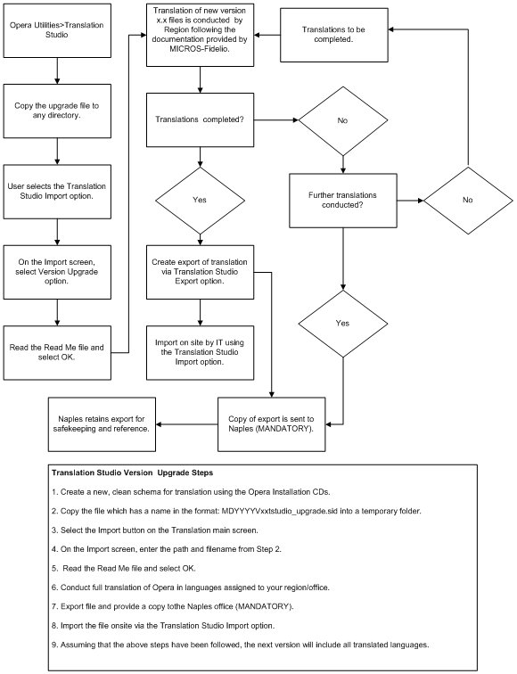
Translation Studio Version Upgrade Flow Chart

translation_studio_version_upgrade_flow_chart

See Also